The Open FUSION Toolkit 1.0.0-beta6
Modeling tools for plasma and fusion research and engineering
Loading...
Searching...
No Matches
TokaMaker Example: Fixed boundary equilibria

In this example we show how to compute fixed-boundary equilibria using TokaMaker for:

  1. Equilibrium in an analytic boundary shape with chosen Ip, approximate \(\beta\), and flux profiles
  2. Recreation of equilibrium from an gEQDSK file, matching global quantities and profiles
import os
import sys
import numpy as np
import matplotlib.pyplot as plt
plt.rcParams['figure.figsize']=(6,6)
plt.rcParams['font.weight']='bold'
plt.rcParams['axes.labelweight']='bold'
plt.rcParams['lines.linewidth']=2
plt.rcParams['lines.markeredgewidth']=2
%matplotlib inline
%config InlineBackend.figure_format = "retina"

Load TokaMaker library

To load the TokaMaker python module we need to tell python where to the module is located. This can be done either through the PYTHONPATH environment variable or using within a script using sys.path.append() as below, where we look for the environement variable OFT_ROOTPATH to provide the path to where the OpenFUSIONToolkit is installed (/Applications/OFT on macOS).

For meshing we will use the gs_Domain class to build a 2D triangular grid suitable for Grad-Shafranov equilibria. This class uses the triangle code through a simple internal python wrapper within OFT.

tokamaker_python_path = os.getenv('OFT_ROOTPATH')
if tokamaker_python_path is not None:
sys.path.append(os.path.join(tokamaker_python_path,'python'))
from OpenFUSIONToolkit import OFT_env
from OpenFUSIONToolkit.TokaMaker import TokaMaker
from OpenFUSIONToolkit.TokaMaker.util import create_isoflux, read_eqdsk
from OpenFUSIONToolkit.util import mu0
TokaMaker utilities for mesh generation and manipulation.
Definition meshing.py:1
General utility and supporting functions for TokaMaker.
Definition util.py:1
Python interface for TokaMaker Grad-Shafranov functionality.
Definition __init__.py:1
Helper functions for Open FUSION Toolkit (OFT) Python interfaces.
Definition util.py:1

Create mesh

First we define a target size to set the resolution in our grid. This variable will be used later and represent the target edge size within our mesh, where units are in meters. In this case we are using a fairly coarse resolution of 1.5 cm (10 radial points). Note that when setting up a new machine these values will need to scale with the overall size of the device/domain. It is generally a good idea perform a convergence study, by increasing resolution (decreasing target size) by at least a factor of two in all regions, when working with a new geometry to ensure the results are not sensitive to your choice of grid size.

Define boundary

For this example we will first generate a mesh for fixed-boundary calculation using the simple flux surface definition in create_isoflux. This function parameterizes a surface using a center point (R,Z), minor radius (a), and elongation and triangularity, which can can optionally have different upper and lower value. For this case we make a plasma comparable to those generated in the LTX- \(\beta\) device at the Princeton Plasma Physics Laboratory.

mesh_dx = 0.015
LCFS_contour = create_isoflux(80,0.42,0.0,0.15,1.4,0.4)

Define regions and attributes

We now create the mesh object and define the various logical mesh regions. In this case we only have one region, which is named plasma and is of type plasma. See other examples for more complex cases with other region types.

# Create a G-S domain
gs_mesh = gs_Domain()
# Define region information for mesh
gs_mesh.define_region('plasma',mesh_dx,'plasma')

Define geometry for region boundaries

Once the region types and properties are defined we now define the geometry of the mesh using shapes and references to the defined regions.

gs_mesh.add_polygon(LCFS_contour,'plasma')

Generate mesh

Now we generate the actual mesh using the build_mesh method. This step may take a few moments as triangle generates the mesh.

Note that, as is common with unstructured meshes, the mesh is stored a list of points mesh_pts of size (np,2), a list of cells formed from three points each mesh_lc of size (nc,3), and an array providing a region id number for each cell mesh_reg of size (nc,), which is mapped to the names above using the coil_dict and cond_dict dictionaries.

mesh_pts, mesh_lc, mesh_reg = gs_mesh.build_mesh()
Assembling regions:
  # of unique points    = 76
  # of unique segments  = 1
Generating mesh:
  # of points  = 700
  # of cells   = 1322
  # of regions = 1

Plot resulting regions and grid

We now plot the mesh to inspect proper generation.

fig, ax = plt.subplots(1,1,figsize=(5,5),constrained_layout=True)
gs_mesh.plot_mesh(fig,ax)

Compute equilibria

Initialize TokaMaker object

We now create a OFT_env instance for execution using two threads and a TokaMaker instance to use for equilibrium calculations. Note at present only a single TokaMaker instance can be used per python kernel, so this command should only be called once in a given Jupyter notebook or python script. In the future this restriction may be relaxed.

myOFT = OFT_env(nthreads=2)
mygs = TokaMaker(myOFT)
#----------------------------------------------
Open FUSION Toolkit Initialized
Development branch:   v1_beta6
Revision id:          681e857
Parallelization Info:
  # of MPI tasks      =    1
  # of NUMA nodes     =    1
  # of OpenMP threads =    2
Fortran input file    = /var/folders/52/n5qxh27n4w19qxzqygz2btbw0000gn/T/oft_64627/oftpyin
XML input file        = none
Integer Precisions    =    4   8
Float Precisions      =    4   8  16
Complex Precisions    =    4   8
LA backend            = native
#----------------------------------------------

Load mesh into TokaMaker

Now we load the mesh generated above using setup_mesh and set the code to operate in fixed boundary mode by setting the free_boundary setting to False. Finally, we call setup to setup the required solver objects. During this call we can specify the desired element order (min=2, max=4) and the toroidal field through F0 = B0*R0, where B0 is the toroidal field at a reference location R0.

mygs.setup_mesh(mesh_pts,mesh_lc)
mygs.settings.free_boundary = False
mygs.setup(order=2,F0=0.10752)
**** Loading OFT surface mesh

**** Generating surface grid level  1
  Generating boundary domain linkage
  Mesh statistics:
    Area         =  9.667E-02
    # of points  =     700
    # of edges   =    2021
    # of cells   =    1322
    # of boundary points =      76
    # of boundary edges  =      76
    # of boundary cells  =      76
  Resolution statistics:
    hmin =  9.333E-03
    hrms =  1.360E-02
    hmax =  2.161E-02
  Surface grounded at vertex       1


**** Creating Lagrange FE space
  Order  =    2
  Minlev =   -1

Define global quantities and targets

For the Grad-Shafranov solve we define targets for the plasma current and the ratio the F*F' and P' contributions to the plasma current, which is approximately related to \(\beta_p\) as Ip_ratio = \(1/\beta_p - 1\).

Ip_target = 120.E3
Beta_target = 0.5
mygs.set_targets(Ip=Ip_target,Ip_ratio=(1.0/Beta_target - 1.0))

Initialize the flux function

Before running a calculation for the first time we must initialize the flux function \(\psi\), which can be done using init_psi. By default this calculation uses a uniform current (equal to Ip_target) over the full plasma domain. Additional options are also availble to tailor this distribution for more control.

err_flag = mygs.init_psi()

Compute a fixed-boundary equilibrium

Now we can compute an equilibrium in this geometry using the default profiles for F*F' and P' by running solve.

mygs.solve()
Starting non-linear GS solver
     1  4.9079E-01  1.4938E+00  3.4660E-04  4.3167E-01 -5.1820E-06  0.0000E+00
     2  5.1357E-01  1.5554E+00  1.0505E-04  4.3201E-01 -6.8745E-06  0.0000E+00
     3  5.2022E-01  1.5729E+00  3.3315E-05  4.3217E-01 -7.6919E-06  0.0000E+00
     4  5.2231E-01  1.5783E+00  1.0910E-05  4.3223E-01 -8.0980E-06  0.0000E+00
     5  5.2298E-01  1.5800E+00  3.6492E-06  4.3226E-01 -8.2974E-06  0.0000E+00
     6  5.2320E-01  1.5805E+00  1.2387E-06  4.3227E-01 -8.3937E-06  0.0000E+00
     7  5.2327E-01  1.5807E+00  4.2531E-07  4.3228E-01 -8.4396E-06  0.0000E+00
 Timing:   1.5753999992739409E-002
   Source:     7.4689999455586076E-003
   Solve:      2.6430000434629619E-003
   Boundary:   8.5599999874830246E-004
   Other:      4.7860000049695373E-003

Print information and plot equilibrium

After computing the equilibrium, basic parameters can be displayed using the print_info method. For access to these quantities as variables instead the get_stats can be used.

Flux surfaces can be plotted using the plot_psi method. Additional plotting methods are also available to display other information for more complex cases. See other examples and the documentation for more information.

mygs.print_info()
# Plot flux surfaces
fig, ax = plt.subplots(1,1)
mygs.plot_psi(fig,ax)
Equilibrium Statistics:
  Topology                =   Limited
  Toroidal Current [A]    =    1.2000E+05
  Current Centroid [m]    =    0.412  0.000
  Magnetic Axis [m]       =    0.432 -0.000
  Elongation              =    1.398 (U:  1.398, L:  1.398)
  Triangularity           =    0.375 (U:  0.376, L:  0.373)
  Plasma Volume [m^3]     =    0.246
  q_0, q_95               =    0.537  1.077
  Plasma Pressure [Pa]    =   Axis:  1.0094E+04, Peak:  1.0094E+04
  Stored Energy [J]       =    1.3027E+03
  <Beta_pol> [%]          =   51.1582
  <Beta_tor> [%]          =   13.5361
  <Beta_n>   [%]          =    4.3317
  Diamagnetic flux [Wb]   =    1.4761E-03
  Toroidal flux [Wb]      =    2.8060E-02
  l_i                     =    0.7708

Generate fixed-boundary equilibrium from gEQDSK file

Read equilibrium from gEQDSK file

This time instead of an analytic boundary we will use the boundary from a previously computed equilibrium. To do this we load a gEQDSK file for a negative triangularity equilbirium. In EQDSK files the plasma boundary is stored in the variable rzout, which we set to be the LCFS_contour.

As this case is larger we also use a larger target size for the mesh

EQ_in = read_eqdsk('gNT_example')
LCFS_contour = EQ_in['rzout']
mesh_dx = 0.15

Define and generate mesh

As above we now define a mesh from this boundary and generate a new computational mesh.

# Create a G-S domain
gs_mesh = gs_Domain()
# Define region information for mesh
gs_mesh.define_region('plasma',mesh_dx,'plasma')
# Define geometry for mesh
gs_mesh.add_polygon(LCFS_contour,'plasma')
# Generate mesh
mesh_pts, mesh_lc, mesh_reg = gs_mesh.build_mesh()
# Plot resulting mesh
fig, ax = plt.subplots(1,1,figsize=(5,5),constrained_layout=True)
gs_mesh.plot_mesh(fig,ax)
Assembling regions:
  # of unique points    = 67
  # of unique segments  = 1
Generating mesh:
  # of points  = 488
  # of cells   = 907
  # of regions = 1

Update mesh in TokaMaker

To update the mesh in TokaMaker we must first call reset to clear the prior representation and prepare TokaMaker to accept a new configuration. Then we load in the new mesh as above using the B0 and R0 values for the input equilibrium to define F0. In this case we also increase the maximum number of solver iterations as well as the profiles use below converge somewhat slower than the defaults.

mygs.reset()
mygs.setup_mesh(mesh_pts,mesh_lc)
mygs.settings.free_boundary = False
mygs.settings.maxits = 60
mygs.setup(order=2,F0=EQ_in['rcentr']*EQ_in['bcentr'])
**** Loading OFT surface mesh

**** Generating surface grid level  1
  Generating boundary domain linkage
  Mesh statistics:
    Area         =  6.627E+00
    # of points  =     488
    # of edges   =    1394
    # of cells   =     907
    # of boundary points =      67
    # of boundary edges  =      67
    # of boundary cells  =      67
  Resolution statistics:
    hmin =  9.316E-02
    hrms =  1.363E-01
    hmax =  2.174E-01
  Surface grounded at vertex      34


**** Creating Lagrange FE space
  Order  =    2
  Minlev =   -1

Define global quantities and targets

Again we define a target for the plasma current, but instead of a target Ip_ratio we target a given pressure on the magnetic axis. Both values are set equal to the input equilibrium.

Ip_target = EQ_in['ip']
pax_target = EQ_in['pres'][0]
mygs.set_targets(Ip=Ip_target,pax=pax_target)

Compute a fixed-boundary equilibrium

Now we can compute an equilibrium in this geometry, as above, using the default profiles for F*F' and P'. Note that as we updated the mesh we must call the flux function initialization method before this solve.

mygs.init_psi()
mygs.solve()
Starting non-linear GS solver
     1 -6.0903E+00  6.0973E-01  3.8521E-02  3.5785E+00  9.1950E-04  0.0000E+00
     2 -2.7057E+00  4.7616E-01  8.9093E-03  3.5758E+00  8.0435E-04  0.0000E+00
     3 -2.0621E+00  4.5264E-01  4.2214E-03  3.5687E+00  6.0357E-04  0.0000E+00
     4 -1.8881E+00  4.4648E-01  1.9706E-03  3.5645E+00  4.9471E-04  0.0000E+00
     5 -1.8327E+00  4.4457E-01  8.6951E-04  3.5625E+00  4.4383E-04  0.0000E+00
     6 -1.8131E+00  4.4392E-01  3.7096E-04  3.5616E+00  4.2136E-04  0.0000E+00
     7 -1.8057E+00  4.4367E-01  1.5555E-04  3.5613E+00  4.1171E-04  0.0000E+00
     8 -1.8028E+00  4.4358E-01  6.4620E-05  3.5611E+00  4.0760E-04  0.0000E+00
     9 -1.8017E+00  4.4354E-01  2.6703E-05  3.5610E+00  4.0584E-04  0.0000E+00
    10 -1.8012E+00  4.4352E-01  1.1001E-05  3.5610E+00  4.0508E-04  0.0000E+00
    11 -1.8010E+00  4.4352E-01  4.5235E-06  3.5610E+00  4.0475E-04  0.0000E+00
    12 -1.8009E+00  4.4351E-01  1.8578E-06  3.5610E+00  4.0461E-04  0.0000E+00
    13 -1.8009E+00  4.4351E-01  7.6244E-07  3.5610E+00  4.0454E-04  0.0000E+00
 Timing:   1.3554000004660338E-002
   Source:     8.0539998598396778E-003
   Solve:      2.3829999845474958E-003
   Boundary:   6.4800010295584798E-004
   Other:      2.4690000573173165E-003

Print information and plot equilibrium

mygs.print_info()
fig, ax = plt.subplots(1,1)
mygs.plot_psi(fig,ax)
Equilibrium Statistics:
  Topology                =   Limited
  Toroidal Current [A]    =    7.7993E+06
  Current Centroid [m]    =    3.531  0.000
  Magnetic Axis [m]       =    3.561  0.000
  Elongation              =    1.809 (U:  1.809, L:  1.810)
  Triangularity           =   -0.592 (U: -0.591, L: -0.592)
  Plasma Volume [m^3]     =   141.437
  q_0, q_95               =    2.077  4.961
  Plasma Pressure [Pa]    =   Axis:  1.4277E+06, Peak:  1.4277E+06
  Stored Energy [J]       =    1.0252E+08
  <Beta_pol> [%]          =   128.9709
  <Beta_tor> [%]          =    1.4354
  <Beta_n>   [%]          =    1.9119
  Diamagnetic flux [Wb]   =   -7.7063E-02
  Toroidal flux [Wb]      =    6.0966E+01
  l_i                     =    0.8216

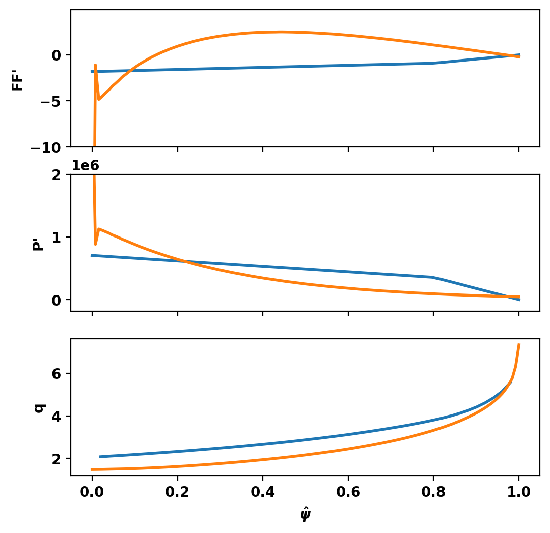
Compare flux profiles

We now use get_profiles and get_q to retrieve the F, F', P, P', and q profiles as a function of normalized poloidal flux. We then plot these against the corresponding profiles from the input equilibrium.

psi,f,fp,p,pp = mygs.get_profiles()
psi_q,qvals,ravgs,dl,rbounds,zbounds = mygs.get_q()
fig, ax = plt.subplots(3,1,sharex=True)
psi_eqdsk = np.linspace(0.0,1.0,EQ_in['nr'])
# Plot F*F'
ax[0].plot(psi,f*fp)
ax[0].plot(psi_eqdsk,-EQ_in['ffprim'])
ax[0].set_ylim(bottom=-10)
ax[0].set_ylabel("FF'")
# Plot P'
ax[1].plot(psi,pp)
ax[1].plot(psi_eqdsk,-EQ_in['pprime'])
ax[1].set_ylim(top=2.E6)
ax[1].set_ylabel("P'")
# Plot q
ax[2].plot(psi_q,qvals)
ax[2].plot(psi_eqdsk,EQ_in['qpsi'])
ax[2].set_ylabel("q")
_ = ax[-1].set_xlabel(r"$\hat{\psi}$")

Match flux profiles

The F*F', P', and q profiles do not match the input equilibrium, so now we change the F*F', and P' profiles to match those in the input equilibrium. To do this we will use the linterp profile type that defines profiles as piecewise linear functions. Additionally, we force the profiles to go to zero at the plasma boundary and clip the input profiles near the core to avoid some oscillations present in this region.

psi_sample = np.linspace(0.025,1.0,10) # Skip a small region at the core to clip weirdness
psi_prof = psi_sample.copy(); psi_prof[0]=0.0 # Extend profile definition to core
# Create new F*F' profile
ffp_prof = {'type': 'linterp', 'x': psi_prof, 'y': np.interp(psi_sample,psi_eqdsk,EQ_in['ffprim'])}
ffp_prof['y'] /= ffp_prof['y'][0] # Normalize profile (not required but convienient)
ffp_prof['y'][-1] = 0.0 # Set edge to zero
# Create new P' profile
pp_prof = {'type': 'linterp', 'x': psi_prof, 'y': np.interp(psi_sample,psi_eqdsk,EQ_in['pprime'])}
pp_prof['y'] /= pp_prof['y'][0] # Normalize profile (not required but convienient)
pp_prof['y'][-1] = 0.0 # Set edge to zero
# Update profiles in TokaMaker
mygs.set_profiles(ffp_prof=ffp_prof,pp_prof=pp_prof)

Resolve equilibrium

mygs.solve()
mygs.print_info()
fig, ax = plt.subplots(1,1)
mygs.plot_psi(fig,ax)
Starting non-linear GS solver
     1  5.6477E+00  1.7697E+00  9.6820E-02  3.5615E+00  1.5868E-04  0.0000E+00
     2 -1.8545E+01  1.1764E+00  8.8806E-02  3.5140E+00 -1.7736E-04  0.0000E+00
     3 -2.4156E+00  1.5345E+00  4.8690E-02  3.5280E+00 -2.1277E-04  0.0000E+00
     4 -1.3595E+01  1.2978E+00  3.7250E-02  3.5171E+00 -2.5072E-04  0.0000E+00
     5 -5.2918E+00  1.4861E+00  2.6241E-02  3.5243E+00 -2.5657E-04  0.0000E+00
     6 -1.1458E+01  1.3516E+00  1.9528E-02  3.5192E+00 -2.4448E-04  0.0000E+00
     7 -6.8945E+00  1.4557E+00  1.4205E-02  3.5232E+00 -2.5000E-04  0.0000E+00
     8 -1.0270E+01  1.3808E+00  1.0504E-02  3.5206E+00 -2.3582E-04  0.0000E+00
     9 -7.7784E+00  1.4374E+00  7.7112E-03  3.5228E+00 -2.4049E-04  0.0000E+00
    10 -9.6174E+00  1.3963E+00  5.6915E-03  3.5213E+00 -2.3286E-04  0.0000E+00
    11 -8.2612E+00  1.4270E+00  4.1900E-03  3.5225E+00 -2.3263E-04  0.0000E+00
    12 -9.2615E+00  1.4045E+00  3.0903E-03  3.5217E+00 -2.2861E-04  0.0000E+00
    13 -8.5240E+00  1.4212E+00  2.2772E-03  3.5223E+00 -2.2910E-04  0.0000E+00
    14 -9.0677E+00  1.4090E+00  1.6789E-03  3.5219E+00 -2.2666E-04  0.0000E+00
    15 -8.6669E+00  1.4180E+00  1.2375E-03  3.5222E+00 -2.2725E-04  0.0000E+00
    16 -8.9624E+00  1.4114E+00  9.1216E-04  3.5220E+00 -2.2575E-04  0.0000E+00
    17 -8.7446E+00  1.4163E+00  6.7227E-04  3.5221E+00 -2.2631E-04  0.0000E+00
    18 -8.9051E+00  1.4127E+00  4.9549E-04  3.5220E+00 -2.2543E-04  0.0000E+00
    19 -8.7868E+00  1.4153E+00  3.6518E-04  3.5221E+00 -2.2582E-04  0.0000E+00
    20 -8.8740E+00  1.4134E+00  2.6915E-04  3.5220E+00 -2.2538E-04  0.0000E+00
    21 -8.8098E+00  1.4148E+00  1.9836E-04  3.5221E+00 -2.2561E-04  0.0000E+00
    22 -8.8571E+00  1.4138E+00  1.4620E-04  3.5220E+00 -2.2538E-04  0.0000E+00
    23 -8.8222E+00  1.4145E+00  1.0775E-04  3.5221E+00 -2.2550E-04  0.0000E+00
    24 -8.8479E+00  1.4140E+00  7.9414E-05  3.5221E+00 -2.2538E-04  0.0000E+00
    25 -8.8290E+00  1.4144E+00  5.8529E-05  3.5221E+00 -2.2546E-04  0.0000E+00
    26 -8.8430E+00  1.4141E+00  4.3137E-05  3.5221E+00 -2.2539E-04  0.0000E+00
    27 -8.8327E+00  1.4143E+00  3.1793E-05  3.5221E+00 -2.2543E-04  0.0000E+00
    28 -8.8403E+00  1.4141E+00  2.3432E-05  3.5221E+00 -2.2540E-04  0.0000E+00
    29 -8.8347E+00  1.4143E+00  1.7269E-05  3.5221E+00 -2.2542E-04  0.0000E+00
    30 -8.8388E+00  1.4142E+00  1.2728E-05  3.5221E+00 -2.2540E-04  0.0000E+00
    31 -8.8357E+00  1.4142E+00  9.3806E-06  3.5221E+00 -2.2541E-04  0.0000E+00
    32 -8.8380E+00  1.4142E+00  6.9136E-06  3.5221E+00 -2.2540E-04  0.0000E+00
    33 -8.8363E+00  1.4142E+00  5.0954E-06  3.5221E+00 -2.2541E-04  0.0000E+00
    34 -8.8375E+00  1.4142E+00  3.7554E-06  3.5221E+00 -2.2540E-04  0.0000E+00
    35 -8.8367E+00  1.4142E+00  2.7678E-06  3.5221E+00 -2.2541E-04  0.0000E+00
    36 -8.8373E+00  1.4142E+00  2.0399E-06  3.5221E+00 -2.2540E-04  0.0000E+00
    37 -8.8368E+00  1.4142E+00  1.5034E-06  3.5221E+00 -2.2541E-04  0.0000E+00
    38 -8.8372E+00  1.4142E+00  1.1081E-06  3.5221E+00 -2.2541E-04  0.0000E+00
    39 -8.8369E+00  1.4142E+00  8.1665E-07  3.5221E+00 -2.2541E-04  0.0000E+00
 Timing:   4.2776000045705587E-002
   Source:     2.6611000357661396E-002
   Solve:      6.9469999871216714E-003
   Boundary:   2.0159998093731701E-003
   Other:      7.2019998915493488E-003
Equilibrium Statistics:
  Topology                =   Limited
  Toroidal Current [A]    =    7.7993E+06
  Current Centroid [m]    =    3.443 -0.000
  Magnetic Axis [m]       =    3.522 -0.000
  Elongation              =    1.809 (U:  1.810, L:  1.809)
  Triangularity           =   -0.594 (U: -0.595, L: -0.593)
  Plasma Volume [m^3]     =   141.437
  q_0, q_95               =    1.441  4.756
  Plasma Pressure [Pa]    =   Axis:  1.4255E+06, Peak:  1.4255E+06
  Stored Energy [J]       =    5.8548E+07
  <Beta_pol> [%]          =   73.6494
  <Beta_tor> [%]          =    0.8197
  <Beta_n>   [%]          =    1.0919
  Diamagnetic flux [Wb]   =    1.2008E-01
  Toroidal flux [Wb]      =    6.1163E+01
  l_i                     =    1.1066

Compare updated profiles

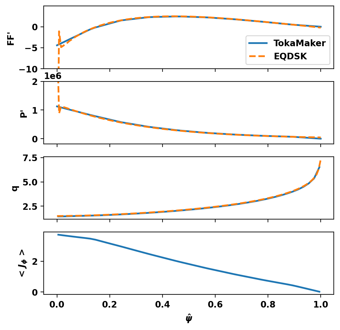
We now use compare the updated results showing that all quantities are now well matched across the entire plasma.

psi,f,fp,p,pp = mygs.get_profiles()
psi_q,qvals,ravgs,dl,rbounds,zbounds = mygs.get_q(psi_pad=0.005)
fig, ax = plt.subplots(4,1,sharex=True)
psi_eqdsk = np.linspace(0.0,1.0,EQ_in['nr'])
psi_sample = np.linspace(0.025,1.0,10)
# Plot F*F'
ax[0].plot(psi,f*fp,label='TokaMaker')
ax[0].plot(psi_eqdsk,-EQ_in['ffprim'],'--',label='EQDSK')
ax[0].set_ylim(bottom=-10)
ax[0].set_ylabel("FF'")
ax[0].legend()
# Plot P'
ax[1].plot(psi,pp)
ax[1].plot(psi_eqdsk,-EQ_in['pprime'],'--')
ax[1].set_ylim(top=2.E6)
ax[1].set_ylabel("P'")
# Plot q
ax[2].plot(psi_q,qvals)
ax[2].plot(psi_eqdsk,EQ_in['qpsi'],'--')
ax[2].set_ylabel("q")
# Plot < J_phi >
ax[3].plot(psi_q,np.interp(psi_q,psi,pp)*ravgs[0,:]*mu0+np.interp(psi_q,psi,f*fp)*ravgs[1,:])
ax[3].set_ylabel(r"< $J_{\phi}$ >")
_ = ax[-1].set_xlabel(r"$\hat{\psi}$")